QuickSurface: Simplifying Scan-to-CAD Conversion and Modeling
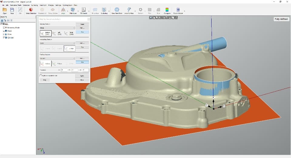
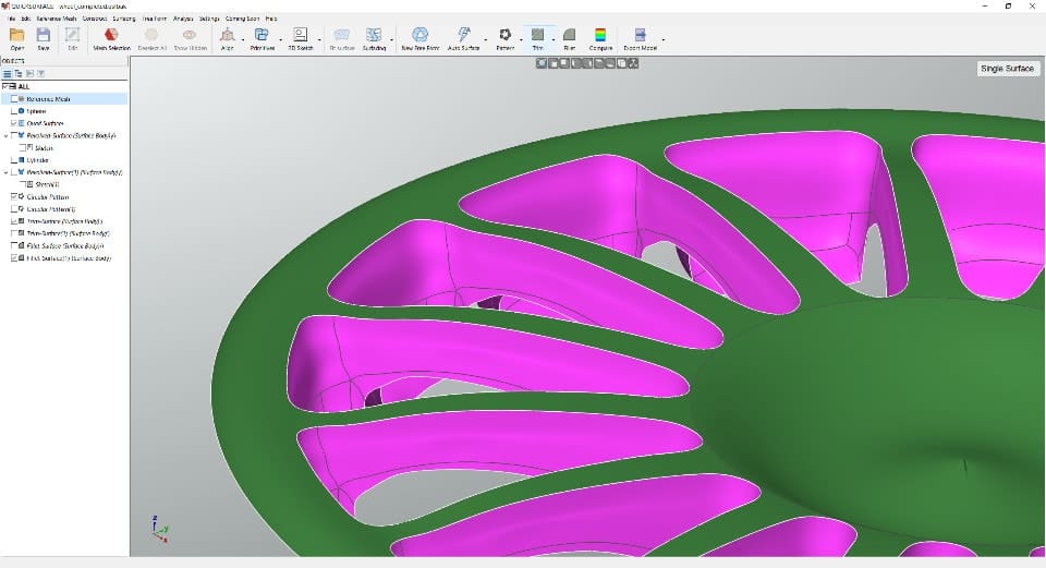
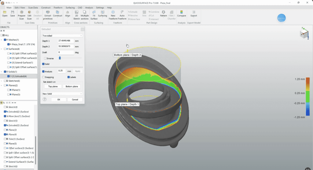
QuickSurface is a versatile Scan-to-CAD software that simplifies converting 3D scan meshes into CAD models. It offers easy scan data import, interactive selection tools, rapid primitives extraction, and advanced features like symmetry plane identification and 2D/3D sketching. The software’s real-time deviation analysis ensures accurate results. QuickSurface also supports automatic surfacing and hybrid parametric modeling, making it a valuable tool for CAD modeling and reverse engineering. Additionally, it enables exporting models to other CAD packages in standard formats like STEP or IGES.




